愛媛県立松山西中等教育学校
    • ホーム
    • 校長室から
    • スクールポリシーとマニフェスト
    • 学校案内パンフレット
    • 学校評価
    • シラバス
    • 行事予定
    • 事務室より
    • 各種証明書
    • 自家用車による送迎について
    • 自然災害時の生徒の登校について
    • 松山西の出来事
    • 給食
    • 本日の給食
    • 部活動
    • 前期
    • 後期
    • 保健だより
    • 教育実習について
    • 進路課より
    • 人権教育・相談課より
    • 全国学力・学習状況調査
    • 同窓会
    • 入学希望の皆さんへ (入試関連情報はこちら)
    • 入学等の流れ
    • 国際コースについて(令和8年度~)
    • 国際化プロジェクト
    • 魅can部
    • 1人1台端末関係

    メニュー

    • ホーム
    • 校長室から
    • スクールポリシーとマニフェスト
    • 学校案内パンフレット
    • 学校評価
    • シラバス
    • 行事予定
    • 事務室より
    • 各種証明書
    • 自家用車による送迎について
    • 自然災害時の生徒の登校について
    • 松山西の出来事
    • 給食
    • 部活動
    • 入学希望の皆さんへ (入試関連情報はこちら)
    • 国際コースについて(令和8年度~)
    • 国際化プロジェクト
    • 魅can部
    • 1人1台端末関係
    
    

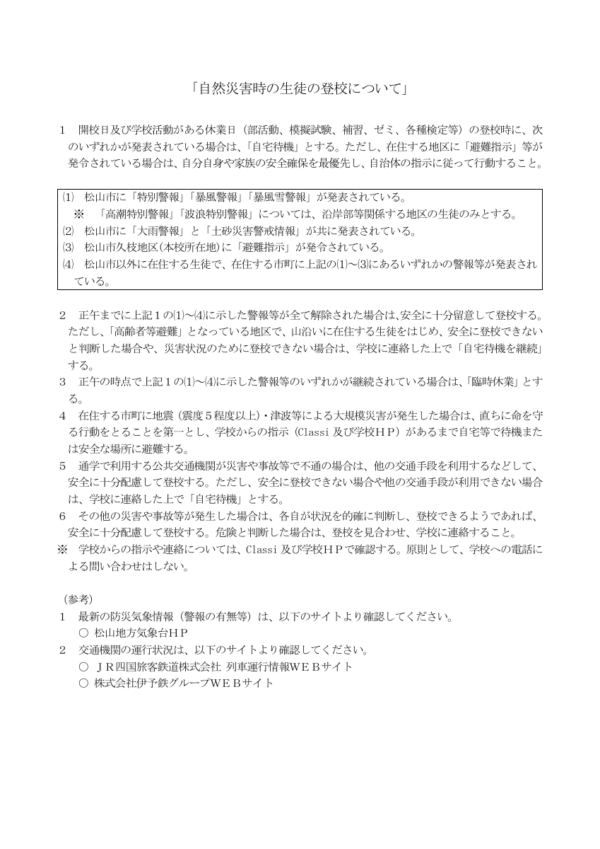
    自然災害時の生徒の登校.pdf
    23 自然災害時の生徒の登校.pdfの1ページ目のサムネイル